01/功能全面
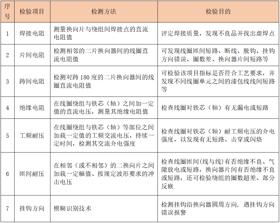
集成绝缘电阻、工频耐压、片间电阻、跨间电阻、焊接电阻、匝间耐压等性能测试。
IDI5316A/B系列




保证仪迪产品在从购买之日起3个月内,在正常使用下,万一发生故障时,按保修规定免费调换服务。
保证仪迪产品在从购买之日起12个月内,在正常使用下,万一发生故障时,按保修规定进行免费维修服务。
因非产品质量问题引起的故障,不在保修范围之内:
产品由于使用方法不当发生故障
产品由于使用环境不当、保管不良造成的损坏
产品被非授权人士(包括用户)私自拆修、改装、及附加零配件
产品编号、配件编号、保修标记被涂改、撕毁、破坏以至不完整
配件及易消耗品的补充
因不可抗力造成的故障和破坏
终身维护:为解除您的后顾之忧,对超出保修期或不属于保修范围的产品,我公司提供终身维修服务。如有特殊情况,双方另行协商处理。